本周周报,婴童智库为大家精心挑选了值得关注的“18大”行业重磅动态,包括4款婴配粉、3款特医食品批件信息发布;接骨木莓花色苷获批新食品原料;华创客员通APP新增“奶粉智库”入口;伊利通过全国质量奖确认评审;雅泰朵恩开启万人联名配方共创活动;以及蒙牛、飞鹤、菲仕兰、爱婴室、华恩婴贝儿等,助力大家洞见趋势、明晰方向、找准打法。
4款婴配粉批件信息发布
近日,国家市场监督管理总局食品审评中心发布新一批婴幼儿配方乳粉批件(决定书)待领取信息,涉及飞鹤旗下的启萃迹源、臻稚卓蓓4款产品。据查询,以上产品均已过注。其中启萃迹源(1段)自注册之日起3个月内完成与臻稚卓蓓(1段)的切换,臻稚卓蓓自注册之日起3个月内完成与臻稚的切换。

3款特医食品批件信息发布
近日,国家市场监督管理总局食品审评中心发布新一批特殊医学用途配方食品批件(决定书)邮寄详情单,涉及浙江益元素营养科技有限公司、特康药业集团有限公司、美亚特医食品香港有限公司旗下产品。据查询,以上产品均已过注。

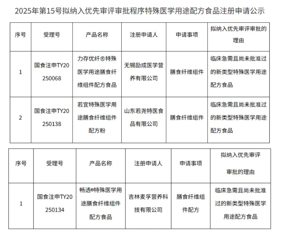
3款特医食品拟纳入优先审评审批程序
近日,国家市监总局食品审评中心发布了拟纳入优先审评审批程序特殊医学用途配方食品注册申请的公示名单,本次涉及力存优纤特殊医学用途膳食纤维组件配方、若宜特殊医学用途膳食纤维组件配方粉、畅透特殊医学用途膳食纤维组件配方食品3款产品,拟纳入理由均为临床急需且尚未批准过的新类型特殊医学用途配方食品。

市场总局受理婴配液态乳注册申请
近日,市场监管总局发布《关于修改〈婴幼儿配方乳粉产品配方注册管理办法〉的决定》,明确“婴幼儿配方液态乳产品配方的注册管理按照本办法关于婴幼儿配方乳粉产品配方的规定执行”。这意味着婴幼儿配方液态乳产品配方注册申请的受理、技术审评、现场核查等程序和要求,总体上与婴幼儿配方乳粉产品配方注册保持一致。同时,12月1日起,市场监管总局正式受理企业有关婴幼儿配方液态乳产品配方的注册申请。
接骨木莓花色苷获批新食品原料
近日,国家卫健委发布2025年第7号公告,正式批准接骨木莓花色苷为新食品原料,据悉,该原料以西洋接骨木果实为原料。近年来,接骨木莓因其富含花色苷,常被用于免疫支持及抗氧化类产品中。此次原料获批,将加速其在儿童营养品、功能性食品等领域的应用创新。
华创客员通APP新增“奶粉智库”入口
近日,华创科技宣布,华创客员通APP赋能升级,嵌入奶粉智库入口。在母婴零售场景中,店员常需面对消费者关于奶粉产品的专业咨询,如“XX奶粉与YY奶粉有何区别”“市场参考价是多少”等。但原有系统仅能提供企业内部商品信息,缺乏市场主流奶粉的外部数据与对比功能,影响服务效率与连锁专业形象。升级后,客员通APP新增“奶粉智库”入口,支持搜索市场上主流奶粉的产品信息,可在平台内进行多款奶粉的参数对比(成分,价格,卖点等),帮助店员快速,专业地回应顾客疑问。


星飞帆卓钰上市
近日,星飞帆卓钰已于123专业母婴、三宝孕婴等全国多家母婴系统正式上市。据悉,星飞帆卓钰采用100%A2 β-酪蛋白生牛乳,具备HMO组合专利,多维助力宝宝健康成长。

伊利通过全国质量奖确认评审
近日,2025中国质量协会年会暨第三届追求卓越大会在北京举行,会上公布了“第十九届中国质量协会全国质量奖通过确认组织”名单。伊利集团通过评审确认,成为乳业唯一全国质量奖评审。
据悉,2021年,伊利凭借卓越的品质管理成就,荣获第十九届全国质量奖组织奖,此次伊利再次通过确认评审,意味着伊利品质管理体系运行有效,卓越绩效模式得到进一步深化与巩固,行业标杆地位再次获得国家级权威认证。伊利表示,未来将继续坚持“以消费者为中心”,持续打造卓越品质,为健康中国建设贡献乳业力量。
蒙牛第三次获评“全国质量标杆典型经验”
近日,中国质量协会正式公布2025年质量标杆典型经验征集结果,蒙牛集团旗下“基于‘15123’专业人才数智化培养管理模式经验”及“实施数据驱动的四化智能工厂建设经验”两大项目均入选。据悉,这已是蒙牛第三次斩获该项权威认可,充分体现了行业对蒙牛质量管理与数智化创新成果的高度肯定。
海普诺凯出席第十六届妇幼健康发展大会
近日,第十六届妇幼健康发展大会顺利召开,海普诺凯1897受邀出席。会议期间,海普诺凯与多位权威专家围绕母乳成分研究、婴幼儿全面营养配方等前沿课题展开深度交流,并系统展示“以科研为基、以生态为翼”的母婴健康新范式,为妇幼健康事业的高质量发展注入全新动能。
菲仕兰收购威斯康星乳清蛋白公司
近日,荷兰皇家菲仕兰宣布将收购美国知名分离乳清蛋白生产商威斯康星乳清蛋白公司(Wisconsin Whey Protein)。完成收购后,威斯康星乳清蛋白公司将并入菲仕兰旗下全球领先的蛋白与益生元供应商。此次收购将显著提升菲仕兰食品配料的乳清蛋白总产能、加速全球业务布局。
恒天然发布最新财报
近日,恒天然发布2026财年一季度业绩报告。报告期内,集团税后总利润为2.78亿新西兰元(折合约11.3亿人民币),增长1500万新西兰元。恒天然首席执行官郝万里表示,尽管本季度全球大宗商品价格高于上一奶季,但集团一季度收益与去年同期持平。恒天然正计划在未来三到四年内投资最高10亿新西兰元,用于创造更多价值和提升运营效率。
惠氏营养品业务和雀巢婴儿营养品业务迎来中国市场合并
近日,雀巢宣布,计划将旗下惠氏营养品业务和雀巢婴儿营养品业务在中国市场合并。根据最新安排,上述两大业务单元合并,并于2026年1月1日起正式成立雀巢营养品业务,谢国耀(Joel Seah)将成为该业务的负责人。
雅泰朵恩开启万人联名配方共创活动
近日,朵恩宣布发起万人联名配方共创计划,广邀消费者参与问卷调查,将育儿需求融入到朵恩的配方设计中,共研营养新配方。这种共创模式不仅打破了品牌与消费者之间的沟通壁垒,让配方创新更贴近实际喂养场景,为行业探索并创新满足消费者真实需求提供了参考。

诺特兰德展开亲子研学活动
近日,诺特兰德宣布开展亲子研学活动。活动内容包括果蔬小课堂、种菜实践、野炊活动等。诺特兰德这场亲子研学活动用可触摸、可参与的自然体验,有效深化用户与品牌的互动体验,强化了品牌认知,用生活化的场景搭建了情感桥梁,有助于品牌在激烈市场竞争中抢占消费者心智。
爱婴室荣获2025年度“ESG治理金牛奖”
近日,2025年金牛企业可持续发展论坛暨第三届国新杯·ESG金牛奖颁奖典礼顺利召开,爱婴室斩获“ESG治理金牛奖”。此次获奖是对爱婴室在ESG领域长期投入与实践成果的高度认可。据悉,爱婴室已连续两年发布ESG专项报告,系统展现其在绿色运营、公司治理、可持续供应链、员工关怀与社会公益等方面的扎实行动,实现了从理念到实践的关键跨越。

中亿孕婴童&澳优集团2026年战略沟通会圆满落幕
近日,中亿孕婴童&澳优集团召开的2026年战略沟通会议圆满落幕。会上,中亿孕婴童进行了“六五规划”展示,海普诺凯、佳贝艾特、爱益森进行了专项汇报与探讨。本次会议旨在促进双方的高效对接,实现资源高效协同。
华恩婴贝儿&伊利召开2026年经营规划会暨洛阳区域T2T会议
近日,华恩婴贝儿与伊利金领冠联合举办主题为“深化战略合作,共绘增长蓝图”的经营规划会。会上,双方管理层、核心业务团队及连锁门店负责人等全面复盘年度经营成果,深度研判区域母婴市场趋势,共同规划2026年战略合作路径,为推动双方合作共赢注入新动能。
