随着新国标注册进入尾声,注册格局已基本成型。但婴童智库注意到,国家市场监督管理总局食品审评中心仍在频繁发布婴幼儿配方乳粉产品配方注册批件。最近,据我们查询,又有新国标产品过注,且不少产品配方进行了大升级!
婴童智库特别统计了近期变更的产品,例如飞鹤咩咩飞帆切换为飞鹤迹萃,飞鹤精粹贝艾儿切换为飞鹤启萃;星飞帆卓睿变更配方组成及用量表、营养成分表、标签变更。金领冠赋能切换为珍护源初;珍护铂萃变更了配方组成及用量表、营养成分表、标签。美赞臣美可高特切换为纯冠贝爱……

此外,如飞鹤、伊利、君乐宝、宜品等还有部分新过注的新国标产品,包括飞鹤旗下的星飞帆卓钰,伊利旗下珍护淳萃,君乐宝旗下旗帜帜睿,宜品旗下宜品铂能。

截至目前,已有93家乳企旗下433个系列通过新国标注册,其中羊奶粉131款,有机奶粉37款,进口奶粉88款!
433个系列通过新国标
一注时期共有447个系列通过注册,目前已有93家乳企旗下433个新国标系列过注,过注率达96.7%。
包括伊利、飞鹤、君乐宝、澳优、惠氏、蒙牛、菲仕兰、宜品、圣元、光明、雅泰、和氏、达能、蓝河、a2、美赞臣、健合、美力源、雀巢、贝因美、欧恩贝、倍恩喜、圣唐、百跃、旗帜、喜宝、三元、辉山、贝特佳、美庐、多美滋、完达山、明一、太子乐、欧福曼、双娃、秦龙、圣龙、黄河、花冠、晨冠、人之初、燎原、华羚、多加多、美素力、喜仕莱、每日乳业、定边县乳业、农垦龙王、雅培、昱嘉、展辉、淮南益益、红星、优贝特、银桥、摇篮、金牛、爱荷美、四季南山、羊羊100、米慕羊、新西兰新牛奶、华丹、红星美羚、Arla、臻然、新西兰醇真、欢恩宝、大庆绿叶、宝多科乳业、天山云牧、宏兴、诺帝柏欧、大庆、荷仕兰、益婴美、英博、安嘉乳业、安诺乳业、花园乳业、鞍达实业、纽贝滋、高培、春绵、杨凌步源堂、艾迪哈等旗下产品,具体注册名单如下:

国产奶粉344个系列
一注时期国产奶粉共有337个系列,而目前已有344个新国标系列过注。
包括伊利、飞鹤、君乐宝、澳优、惠氏、蒙牛、宜品、圣元、光明、雅泰、和氏、达能、美赞臣、健合、美力源、雀巢、贝因美、欧恩贝、倍恩喜、圣唐、百跃、旗帜、三元、辉山、贝特佳、美庐、完达山、明一、太子乐、欧福曼、双娃、秦龙、圣龙、黄河、花冠、晨冠、人之初、燎原、华羚、多加多、美素力、喜仕莱、定边县乳业、农垦龙王、雅培、昱嘉、展辉、淮南益益、红星、优贝特、银桥、摇篮、金牛、四季南山、羊羊100、米慕羊、华丹、红星美羚、欧诺滋、欢恩宝、大庆绿叶、天山云牧、宏兴、大庆、益婴美、英博、安诺乳业、花园乳业、鞍达实业、纽贝滋、高培、杨凌步源堂乳业等旗下产品,具体注册名单如下:


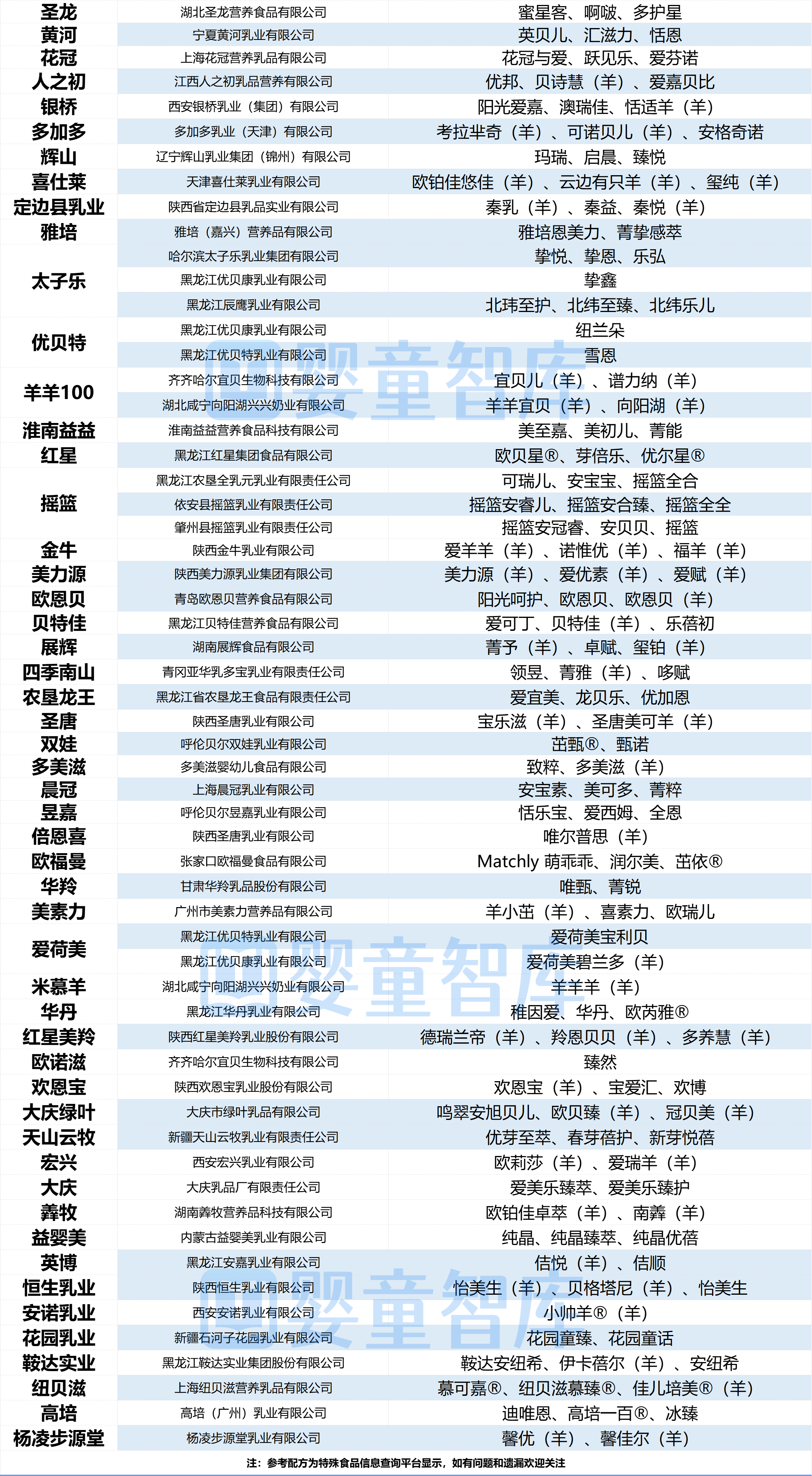
羊奶粉131个系列
目前,已有51家乳企旗下131个羊奶粉系列通过新国标注册,在所有新国标产品中占比约30%。相比一注时期,新国标时代羊奶粉总量增加了37款,增幅超过30%。
分别有伊利旗下的悠滋小羊、悠滋小羊舒享;澳优旗下的佳贝艾特悦启、佳贝艾特悦白、佳贝艾特悦护、佳贝艾特晶绽、晶萃悦白;飞鹤旗下的星飞帆卓舒、小羊妙可、星飞帆小羊、加爱、咩咩加护;宜品旗下的宜品小羊、宜品羊奶粉、宜品棒棒羊、宜品蓓康僖、宜品启辉、宜品欧士达、宜品蓓康僖启铂、宜品启耀、小羊妞妞、爱星羊、宜品铂能;雅泰乳业旗下的朵恩、珍纽倍、馨贝贝;蓝河旗下的蓝河、春天羊;健合旗下的可贝思亲呵;和氏旗下的和氏宝贝、和氏莎能、澳贝佳、美贝嘉;蒙牛旗下的初赐、朵拉小羊羊羊;美力源旗下的美力源、爱优素、爱赋;圣元旗下的圣特拉慕、法兰贝尔;达能旗下的卓徉、诺优羊;美赞臣旗下的纯冠贝悠、纯冠贝悦、纯冠贝爱;君乐宝旗下的臻唯爱;倍恩喜旗下的唯尔普思;贝因美旗下的贝因美牧赋、爱加御元、可爱馨、小羊蓝蓝;圣唐旗下的圣唐美可羊、宝乐滋;贝特佳旗下的贝特佳;多美滋旗下的多美滋;完达山旗下的菁润优羊;秦龙旗下的欧蓓尔、卡倍多、杰赋、雅慧、纽贝兰朵、贝贝羊、纽维康、欧瑞兹、爱典;明一旗下的小太羊、牧羊纯、卡普尼、茁萃小羊、天籁小羊;人之初旗下的贝诗慧;百跃旗下的优能佳、贝博儿、金瑞优、跃小羊、恩蓓护、谱恩、益贝比、菁优、纽贝能素、爱丽瑞;美素力旗下的羊滋滋;喜仕莱旗下的欧铂佳悠佳、云边有只羊、玺纯;定边县乳业旗下的秦乳、秦悦;多加多旗下的考拉芈奇、可诺贝儿;美庐旗下的爱悠若特箐悦、爱悠若特箐淳、诺儿雅;展辉旗下的菁予、玺铂;银桥旗下的恬适羊;四季南山旗下的菁雅;金牛旗下的爱羊羊、诺惟优、福羊;羊羊100旗下的宜贝儿、谱力纳、羊羊宜贝、向阳湖;米慕羊旗下的羊羊羊;红星美羚旗下的德瑞兰帝、羚恩贝贝、多养慧;陕西欢恩宝乳业旗下的欢恩宝、欢博;欧恩贝旗下的欧恩贝;大庆绿叶旗下的欧贝臻、冠贝美;宏兴乳业旗下的欧莉莎、爱瑞羊;羴牧旗下的欧铂佳卓萃、南羴;英博旗下的佶悦;恒生乳业旗下的贝格塔尼,怡美生;安诺乳业旗下的贝特咪克、小帅羊、欧歌;鞍达实业旗下的伊卡蓓尔、安纽希;纽贝滋旗下佳儿培美;春绵旗下诗谱琳;杨凌步源堂乳业旗下的馨优、馨佳尔等。
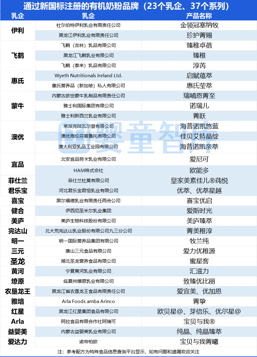
有机奶粉37个系列
目前通过新国标的有机奶粉有37个系列,占新国标产品的8.5%。相比一注时期,新国标时代有机奶粉总量增加了7款。可以看到,新国标时期大家对细分品类的重视。
具体如伊利旗下的金领冠塞纳牧、珍护菁赐;飞鹤旗下的臻稚卓蓓、臻稚、淳芮;惠氏旗下的启赋蕴萃、惠氏莹萃;蒙牛旗下的菁跃、诺瑞儿、瑞哺恩菁至;澳优旗下海普诺凯悠蓝、海普诺凯亲萃、佳贝艾特晶绽;宜品旗下的爱尼可、欧能多;君乐宝旗下的优萃、优萃宝爱、优萃星越;健合旗下的爱斯时光;喜宝旗下的喜宝优启;美庐旗下的美庐臻萃;完达山旗下的菁美稚淳;明一旗下的牧兰纯、原护;三元旗下的爱力优稚源;黄河旗下的汇滋力;燎原旗下的致臻优比丽;农垦龙王旗下的爱宜美、优加恩;雅培旗下的菁挚;圣龙旗下的蜜星客;红星旗下的欧贝星、芽倍乐、优尔星;Arla旗下的宝贝与我;益婴美旗下的纯晶、纯晶臻萃;爱达力旗下的宝贝与我菁曦等。

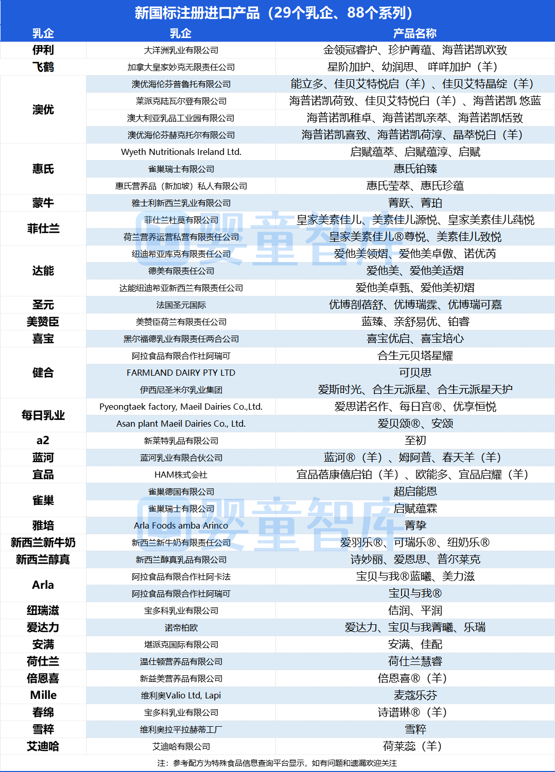
进口奶粉88个系列
一注时期,共有110个系列进口奶粉过注,目前通过新国标的进口奶粉已有88个系列,约占新国标总注册系列数的20.3%。相比一注时期,新国标时代进口奶粉过注率为80%。
其中包括飞鹤旗下的星阶加护、幼润思、咩咩加护;伊利旗下的金领冠睿护、珍护菁蕴、金领冠菁蕴睿护;澳优旗下能立多、佳贝艾特悠装、佳贝艾特晶绽、海普诺凯荷致、佳贝艾特悦白、海普诺凯悠蓝、海普诺凯喜致、海普诺凯荷淳;惠氏旗下的启赋蕴萃、启赋蕴淳、启赋、惠氏铂臻、惠氏莹萃;蒙牛旗下的菁跃、菁珀;菲仕兰旗下的皇家美素佳儿、美素佳儿源悦、美素佳儿尊悦;达能旗下的爱他美领熠、爱他美卓傲、爱他美、爱他美适熠、爱他美卓甄、爱他美初熠;圣元旗下的优博剖蓓舒、优博瑞霂、优博瑞可嘉;美赞臣旗下的蓝臻、亲舒易优、铂睿;喜宝旗下的喜宝优启、喜宝培心;雀巢旗下的超启能恩、卓淳能恩;健合旗下的合生元贝塔星耀、爱斯时光、合生元派星、合生元派星天护;每日乳业旗下的爱思诺名作、每日宫、优享恒悦、爱贝颂;a2旗下的至初;蓝河旗下的蓝河、姆阿普、春天羊;宜品旗下的宜品蓓康僖启铂、欧能多、宜品启耀;雅培旗下的菁挚;新西兰新牛奶旗下的爱羽乐、可瑞乐、纽奶乐;新西兰醇真乳品旗下的诗妙丽、爱恩思、普尔莱克;Arla旗下的的宝贝与我蓝曦、美力滋、宝贝与我;诺帝柏欧旗下的爱达力、宝贝与我菁曦、乐瑞;纽瑞滋旗下的佶润、平润;堪派克旗下的安满;荷仕兰旗下的荷仕兰慧睿;倍恩喜等。

